城市建筑垃圾全过程联单管理制度
城市建筑垃圾是指城市规划区内单位和个人新建、改建、扩建和拆除各类建筑物、构筑物、管网等以及装饰装修过程中所产生的弃土、弃料及其他固体废物。根据《中华人民共和国固体废物污染环境防治法》《城市市容和环境卫生管理条例》《国务院转发住建部关于进一步加强城市建筑垃圾治理的意见》《湖南省城市建筑垃圾管理实施细则》《湖南省建筑垃圾专项治理工作方案》《湖南省住建厅关于加快推行建筑垃圾全过程联单管理的通知》等有关法律法规及文件规定,为进一步完善我市城市建筑垃圾全过程管理制度,提高城市建筑垃圾治理水平,结合我市实际,制定如下管理制度。
一、联单管理目标
进一步规范建筑垃圾管理,以建筑垃圾转移联单作为建筑垃圾产生、运输、处置全过程管理的信息载体,推进实施城市建筑垃圾产生、运输、处置单位的全过程联单制度,加强城市建筑垃圾全过程监管,实现建筑垃圾产生单位、运输单位、处置单位运输联单覆盖率达到100%,建筑垃圾联单闭环率达到100%,实现建筑垃圾常态化管理目标。
二、联单办理主体
(一)产生方。产生方是指建筑垃圾产生的起始单位,并按照下列原则确定:
1.房屋建筑工程、市政基础设施工程、拆除工程、装修工程等排放建筑垃圾(以下简称“工程类建筑垃圾”)的,工程施工单位作为产生方;
2.住宅房屋装饰装修和依法无需办理建筑工程施工许可证的非住宅房屋装饰装修产生建筑垃圾(以下简称“装修垃圾”)的,产生装修垃圾的责任主体作为产生方。法律、法规、规章以及市州人民政府制定的装修垃圾管理办法对装修垃圾产生责任主体有具体规定的,依照规定确定产生方;
3.其他应当作为产生方的情形。
(二)运输方。运输方是指承担建筑垃圾运输作业任务的单位,即建筑垃圾运输单位。
(三)处置方。处置方是指建筑垃圾处置的目的地单位,包括建筑垃圾收集、贮存、利用单位,以及建筑垃圾中转调配、固定填埋等处置单位。
(四)监管单位
城市管理部门:牵头负责城市建筑垃圾管理工作。负责完成施工单位开工建设前的城市建筑垃圾处理方案备案与现场联合勘验工作。负责运输企业获取城市建筑处置核准许可后的资料登记存档,出具运输车辆准运证明材料。负责“三联单”制度开展情况的监督管理,指导产生、运输、处置单位使用《建筑垃圾全过程联单》开展转运活动。依法查处未经核准擅自运输、倾倒、堆放、处置城市建筑垃圾、抛撒污染路面等违法行为。
住房城乡建设部门:负责监管范围内建筑工地建筑垃圾的源头管控工作。配合城市管理部门完成监管范围内建筑工地建筑垃圾处理方案备案的现场联合勘验工作。督促监管范围内建设、拆除等施工单位编制建筑垃圾处理方案,做好现场公示,并在开工前向当地城市管理部门备案;督促申请办理建筑垃圾处置核准,并将建筑垃圾处置核准办理纳入日常监管检查。负责核验监管范围内工程项目工地内的建筑垃圾运输车辆是否有准运证明材料,驶出建设工地时应检查是否篷盖严密、冲洗干净等。
交通运输部门:负责发放道路运输经营许可及运输市场监管,监督企业运营资质等方式实施源头管控;依法查处城市建筑垃圾运输违反道路运输管理相关规定的违法行为。
数据信息管理部门:协助依法对城市建筑垃圾处置核准进行审核并办理许可手续。配合部门单位将城市建筑垃圾处置核准办理落实“建设项目开工一件事”套装中;按照《临湘市政务数字化项目建设管理暂行办法》,协调推进建筑垃圾信息化管理平台建设,协调推动平台数据互联互通,实现建筑垃圾渣土管理向数字化、智能化转型。
公安交警部门:负责城市建筑垃圾运输车辆的禁行约束。负责依法查处建筑垃圾运输车辆运输环节超载运输、改装改型、故意遮挡污损号牌、不按规定时间和路线行驶等各类交通违法行为。
三、主体责任义务
(一)产生方责任义务
1.应当依法办理建筑垃圾处理方案备案、建筑垃圾处置核准(产生)手续,建立完整规范的建筑垃圾管理台账,记录建筑垃圾产生量、现场回收加工利用量和外排量等,在建筑垃圾全过程联单中如实填写建筑垃圾的种类、数量等信息。
2.转移工程类建筑垃圾的,产生方应当依法与符合条件的运输方、处置方签订运输协议,并可明确清运处置费用实施联单结算规定。
3.应当采取防扬散、防流失、防渗漏或者其他防止污染环境的措施,不得擅自倾倒、堆放、丢弃、遗撒建筑垃圾,并对所造成的环境污染承担责任。
(二)运输方责任义务
1.应当依法办理建筑垃圾处置核准(运输)手续,应当核实产生方填写的建筑垃圾转移联单,填写建筑垃圾全过程联单中运输方名称、运输工具及其牌号等信息,并将建筑垃圾运抵处置方场所。
2.应当采取防扬散、防流失、防渗漏或者其他防止污染环境的措施,不得擅自倾倒、堆放、丢弃、遗撒建筑垃圾,并对所造成的环境污染承担责任。
(三)处置方责任义务
1.处置方应当依法办理建筑垃圾处置核准(处置)手续,应当核实产生方、运输方信息以及拟接收的建筑垃圾的种类、数量等信息,并在建筑垃圾全过程联单中如实填写是否接收的意见,以及利用处置方式和接收量等信息。
2.应当采取防扬散、防流失、防渗漏或者其他防止污染环境的措施,不得擅自倾倒、堆放、丢弃、遗撒建筑垃圾,并对所造成的环境污染承担责任。
(四)监管单位责任义务
1.城市管理综合执法、公安、自然资源、林业、生态环境、住房城乡建设等有关部门依据各自职责做好建筑垃圾各环节的监督管理与执法查处工作,共同推动落实建筑垃圾全过程联单管理制度。
2.各部门应当建立健全协作机制,按规定共享建筑垃圾全过程联单信息、核准备案信息、工程项目信息、运输车辆限制通行区域信息、运输车辆卫星定位信息、行政处罚信息等数据信息,共同加强联合监管执法。
四、联单运行与管理要求
(一)联单编号规定
建筑垃圾全过程联单实行全市统一编号,编号由20位阿拉伯数字组成。第一至八位数字为日期代码;第九至十四位数字为产生地县(市、区)级行政区划代码为准;其余六位数字以产生地县(市、区)级行政区域为单位进行流水编号。
(二)产生方运行与管理规定
1.产生方应当对建筑垃圾按照工程渣土、工程泥浆、工程垃圾、拆除垃圾、装修垃圾进行分类,并应坚持以末端处置为导向,对建筑垃圾进一步细化分类收集后实施运输。
2.产生方每转移一车次同类建筑垃圾,应当填写一份建筑垃圾全过程联单。多个产生方使用同一车转移建筑垃圾的,每个产生方应当分别填写建筑垃圾全过程联单。
(三)运输方运行与管理规定
采用多家运输方联运方式转移建筑垃圾的,前一运输方和后一运输方应当明确运输交接的时间和地点。后一运输方应当核实建筑垃圾全过程联单确定的产生方信息、前一运输方信息及建筑垃圾相关信息。
(四)处置方运行与管理规定
1.处置方应当对运抵的建筑垃圾进行核实验收,建筑垃圾全过程联单可作为建筑垃圾清运处置费用结算依据。
2.运抵的建筑垃圾的种类、数量等信息与建筑垃圾全过程联单填写内容不符的,处置方应当及时告知产生方,视情况决定是否接收,同时向接收地城市管理综合执法部门报告。
3.发生不接收情况时,处置方须将建筑垃圾全过程联单退回,由产生方重新发起新的建筑垃圾全过程联单。
4.处置方将建筑垃圾从处置场所再次转出的,应当按照产生方要求填写建筑垃圾转移联单。
五、其他规定
(一)建筑垃圾处理应当遵循“就地就近利用、市域统筹协调”原则,优先在本市行政区域内综合利用和无害化处理,降低环境污染。
(二)产生方、运输方、处置方未落实建筑垃圾全过程联单制度的,依照有关规定督促整改。联单保存期限最低为5年。
(三)城市管理综合执法、自然资源、林业、生态环境、住房城乡建设等部门在监督检查时,发现涉嫌犯罪的案件,应当按照行政执法和刑事司法相街接相关规定及时移送有权机关。
(四)执行过程中如遇上级政策变化,按上级有关政策规定执行。
(五)本制度自2025年8月1日起施行。
附表:建筑垃圾全过程联单
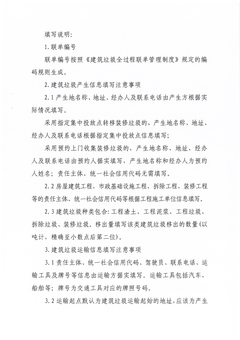
建筑垃圾全过程联单
联单编号:
|
第一部分 建筑垃圾产生信息(由产生方填写、留存第一联) |
|||
|
产生地名称: |
|||
|
产生地地址: |
|||
|
是否跨市转移:¨是 ¨否 |
|||
|
责任主体: |
统一社会信用代码: |
||
|
经办人: |
联系电话: |
交付时间: 年 月 日 时 分 |
|
|
垃圾种类: |
移出量(吨): |
||
|
第二部分 建筑垃圾运输信息(由运输方填写、留存第二联) |
|||
|
责任主体: |
统一社会信用代码: |
||
|
驾驶员: |
联系电话: |
||
|
运输工具:¨汽车 ¨船舶 ¨其他 |
牌 号: |
||
|
运输起点(默认产生地地址): |
运输终点(默认处置地地址): |
||
|
第三部分 建筑垃圾处置信息(由处置方填写、留存第三联) |
|||
|
处置地名称: |
|||
|
处置地地址: |
|||
|
责任主体: |
统一社会信用代码: |
||
|
经办人: |
联系电话: |
接收时间: 年 月 日 时 分 |
|
|
垃圾种类: |
接收量(吨): |
||
|
拟利用处置方式: |
接收意见: |
||
|
备 注: |
|||
填写说明
1.联单编号
联单编号按照《建筑垃圾全过程联单管理制度》规定的编码规则生成。
2.建筑垃圾产生信息填写注意事项
2.1产生地名称、地址、经办人及联系电话由产生方根据实际情况填写。
采用指定集中投放点转移装修垃圾的,产生地名称、地址、经办人及联系电话根据指定集中投放点信息填写;
采用预约上门收集装修垃圾的,产生地名称、地址、经办人及联系电话由预约人据实填写,产生地名称和经办人为预约人姓名;责任主体、统一社会信用代码无需填写。
2.2房屋建筑工程、市政基础设施工程、拆除工程、装修工程等的责任主体、统一社会信用代码等根据工程施工单位信息填写。
2.3建筑垃圾种类包合:工程渣土、工程泥浆、工程垃圾、拆除垃圾、装修垃圾。移出量填写该类建筑垃圾移出的数量(以吨计,精确至小数点后第二位)。
3.建筑垃圾运输信息填写注意事项
3.1责任主体、统一社会信用代码、驾驶员、联系电话、运输工具及牌号等信息由运输方据实填写。运输工具包括汽车、船舶等;牌号为交通工具对应的牌照号码。
3.2运输起点默认为建筑垃圾运输起始的地址,应该为产生方建筑垃圾移出地的地址;运输终点默认为建筑垃圾运输终止的地址,应该为处置方接收地的地址。
3.3采用联运方式转移建筑垃圾的,可在运输信息部分增加后续运输方相关运输信息。
3.4实际起运时间应为产生方交付时间、实际到达时间为处置方接收时间。
4.建筑垃圾处置信息填写注意事项
4.1建筑垃圾处置信息中的建筑垃圾种类由处置方据实填写。
4.2接收意见内容主要为:实际接收与联单信息一致、实际接收与联单信息不一致。对于实际接收与联单信息不一致的,处置方应当在备注栏中注明实际接收的建筑垃圾在种类、数量等方面与联单信息不一致的情形。
4.3拟利用处置方式参考《建筑垃圾处理技术标准》(CJJ/T134),主要分为:堆填利用(包括土方平衡、林业用土、环境治理、路基填垫、山体修复、堆坡造景、绿地覆土等)、资源化利用(以建筑垃圾为主要原料加工制成建筑材料和制品)、填埋处理及其他;如填写“其他”方式,需说明具体利用处置方式。
4.4接收量填写处置方实际接收该类建筑垃圾的数量(以吨计,精确至小数点后第二位)。
5.产生方、运输方、处置方应保证本联单填写的信息是真实的、准确的。