临湘市人民政府 城市管理和综合执法局
政府信息公开
政府信息公开指南
政府信息公开制度
法定主动公开内容
机构设置
人事信息
办事指南
政策文件
资金信息
通知公告
双公示
政府信息公开年报
依 申 请公 开
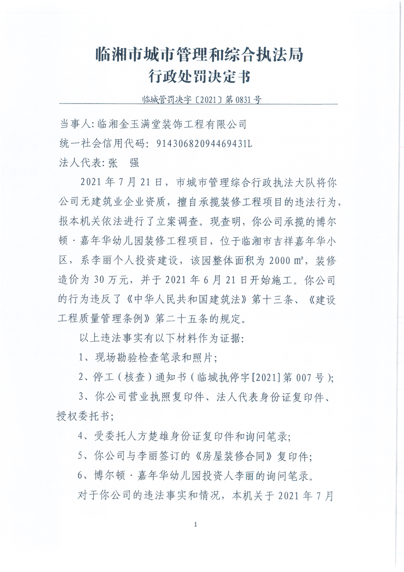
对某公司未取得资质证书承揽装修工程的行政处罚
来源: 临湘市城市管理行政执法局
发布时间: 2021-12-31 16:06
浏览次数:
1