临湘市人民政府 住房和城乡建设局
政府信息公开
政府信息公开指南
政府信息公开制度
法定主动公开内容
机构设置
人事信息
政策文件
资金信息
通知公告
工改专栏
政府信息公开年报
依 申 请公 开
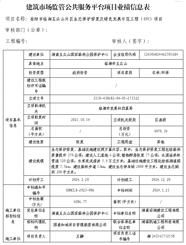
建筑市场监管公共服务平台项目业绩信息表-岳阳市临湘五尖山片区生态保护修复及绿色发展示范工程(EPC)项目
来源: 住建局
发布时间: 2026-04-24 15:15
浏览次数:
1