临湘市人民政府 住房和城乡建设局
政府信息公开
政府信息公开指南
政府信息公开制度
法定主动公开内容
机构设置
人事信息
政策文件
资金信息
通知公告
工改专栏
政府信息公开年报
依 申 请公 开
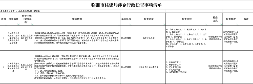
临湘市住建局涉企行政检查事项清单
来源: 住建局
发布时间: 2025-06-06 11:30
浏览次数:
1