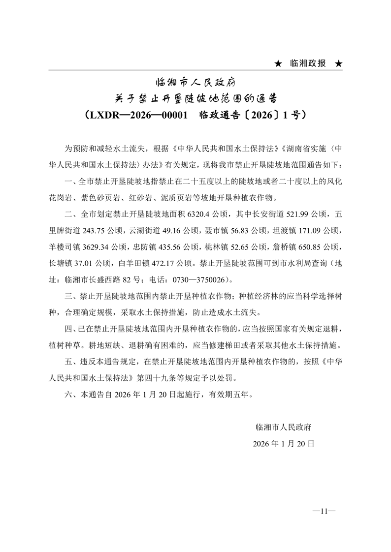
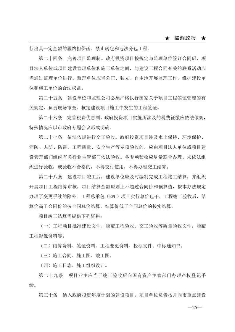
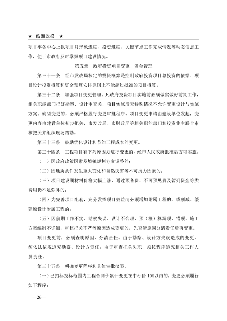
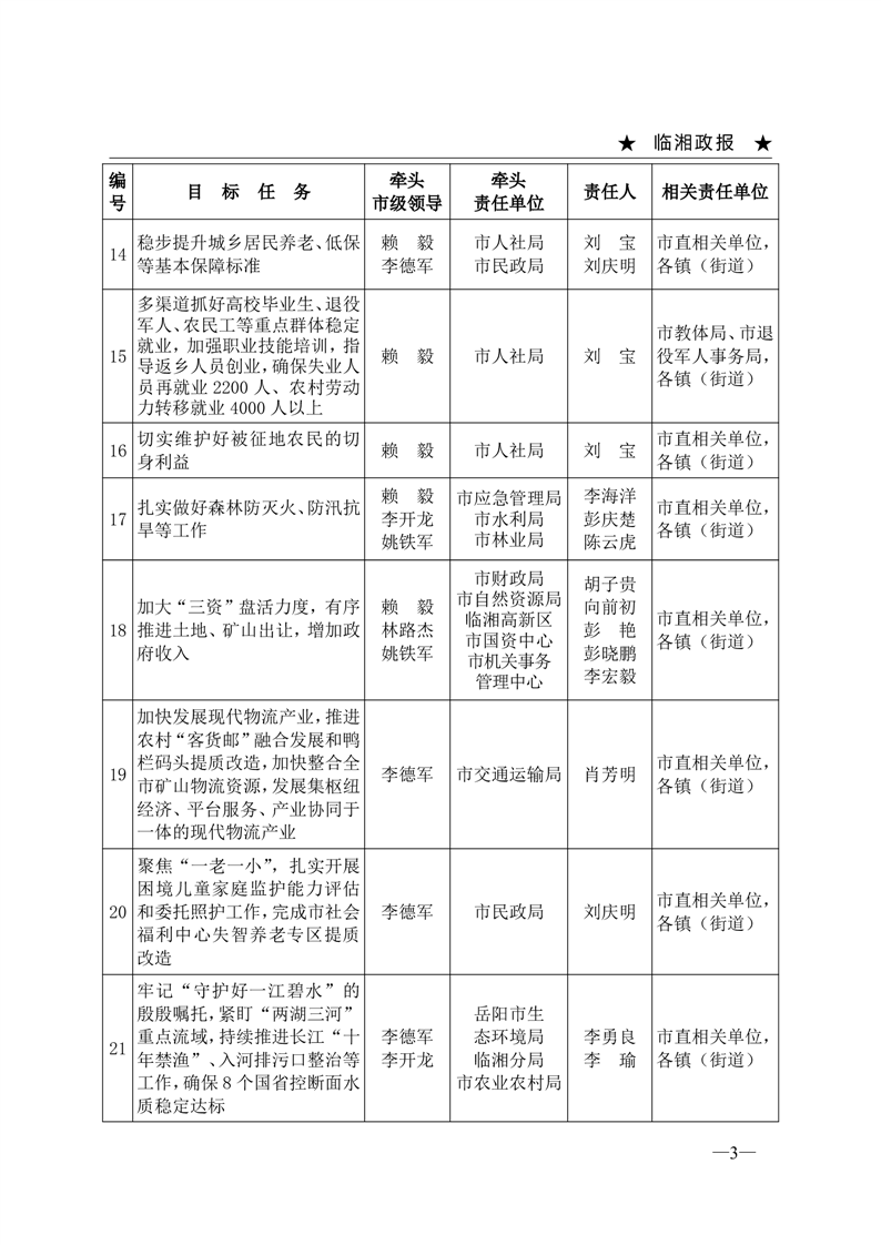
当前位置:
首页
>
市政府
>
政府公报
2026年第1期公报
来源:临湘市政府门户网站
日期: 2026-03-31 15:46
浏览量:
1
|
|
|
|