归档时间:2017-12-01
当前位置:
首页
>
专题专栏
>
归档专题
>
2016年政务公开工作要点
>
深化改革
>
行政权力
>
行政许可与处罚
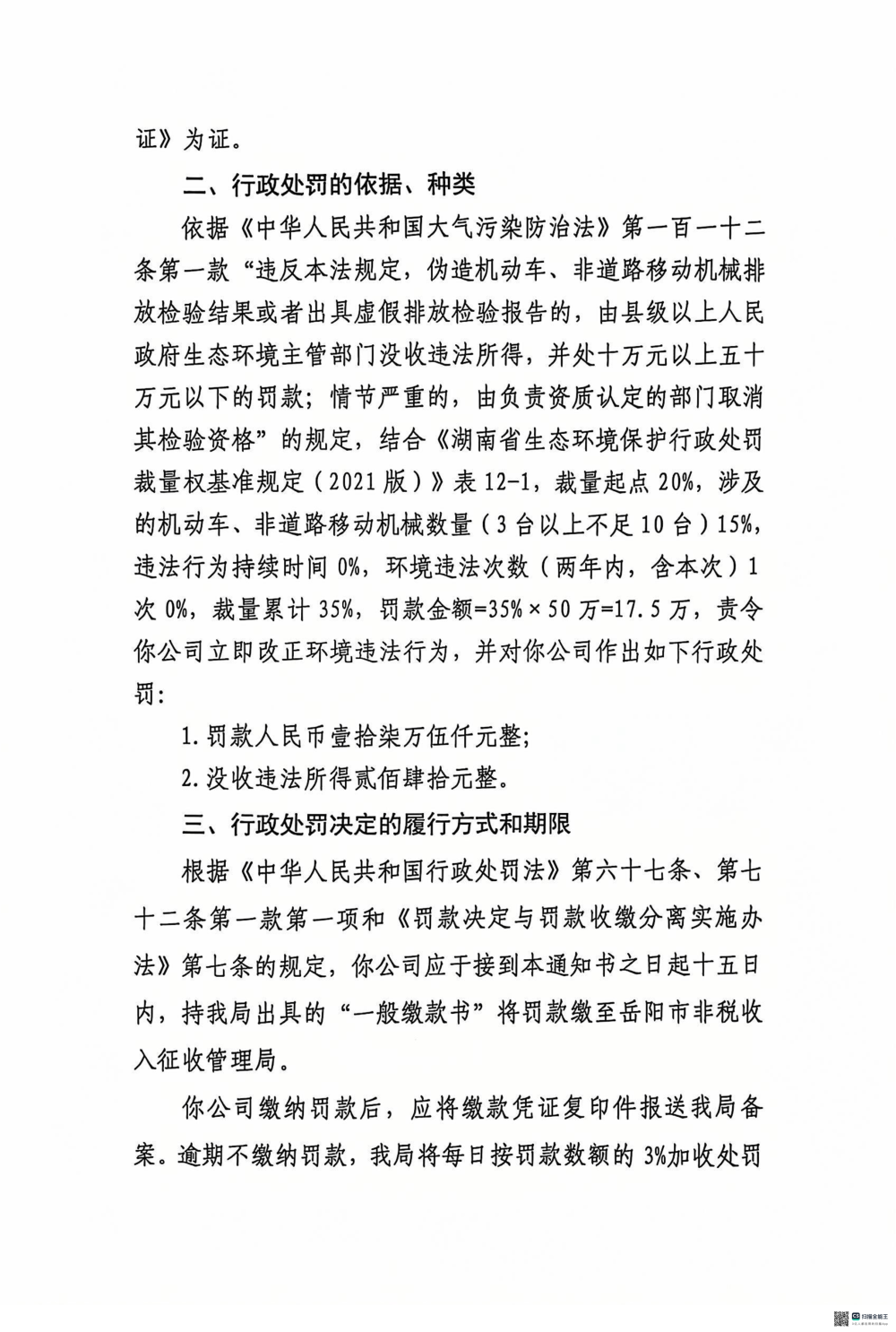
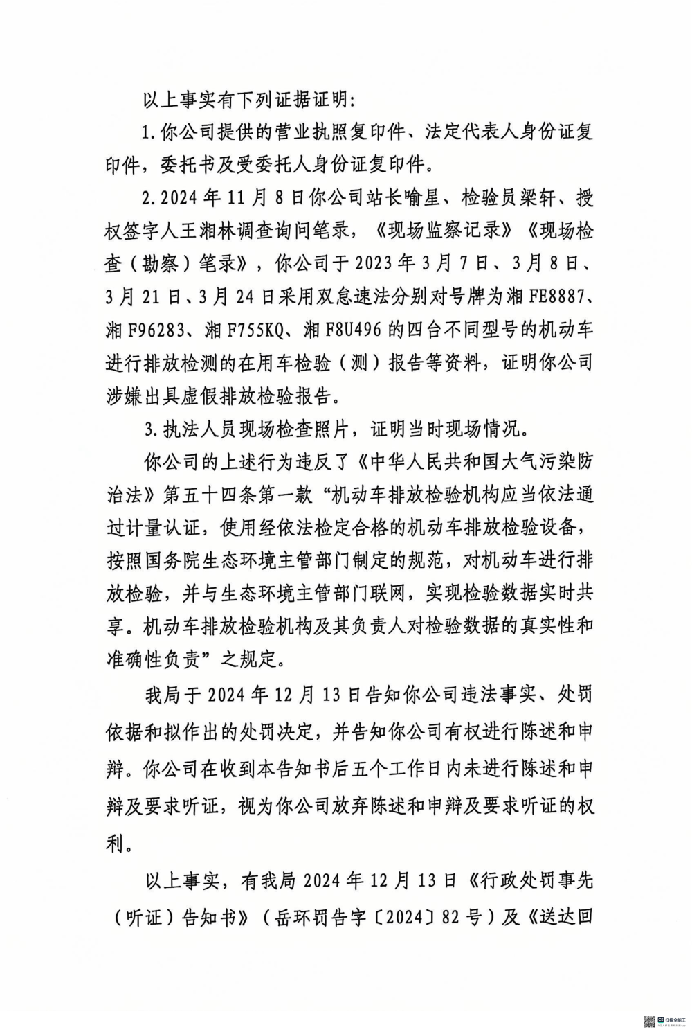
岳环罚决字[2024]82号
来源:岳阳市生态环境局临湘分局
日期: 2024-12-31 09:33
浏览量:
1
|
|
|
|