临湘市人民政府 财政局
政府信息公开
政府信息公开指南
政府信息公开制度
法定主动公开内容
机构设置
人事信息
政策文件
政府采购
会计管理
公告公示
规划计划
资金信息
财政监督
绩效管理
政府信息公开年报
依 申 请公 开
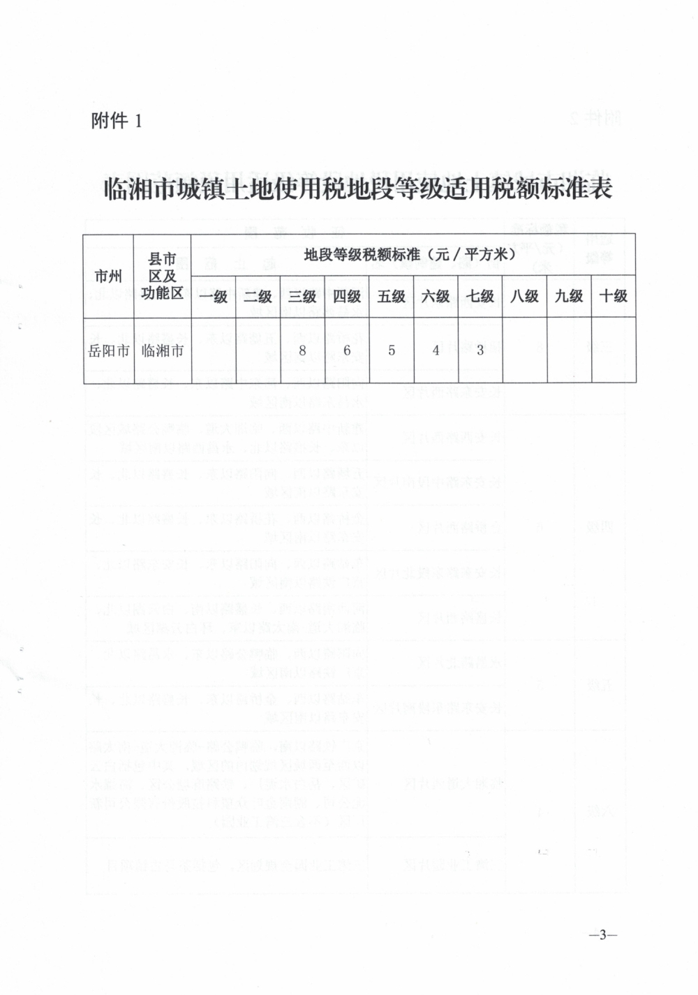
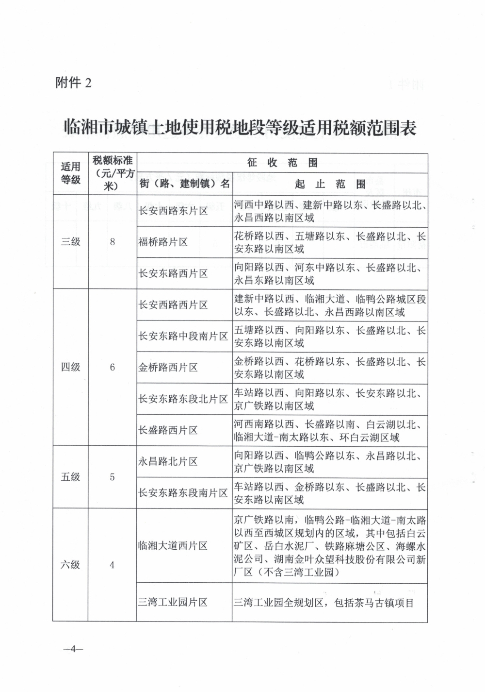
临湘市人民政府办公室关于调整临湘市城镇土地使用税地段等级适用税额标准和征收范围的通知
来源: 临湘市财政局
发布时间: 2026-03-31 16:36
浏览次数:
1