临湘市人民政府 自然资源局
政府信息公开
政府信息公开指南
政府信息公开制度
法定主动公开内容
机构设置
人事信息
政策文件
公示公告
规划计划
资金信息
不动产业务流程
住宅用地信息公开
政府信息公开年报
依 申 请公 开
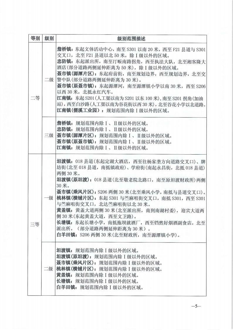
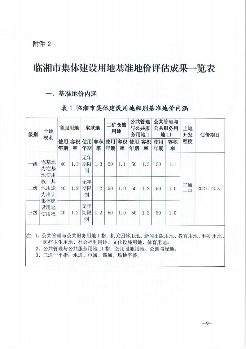
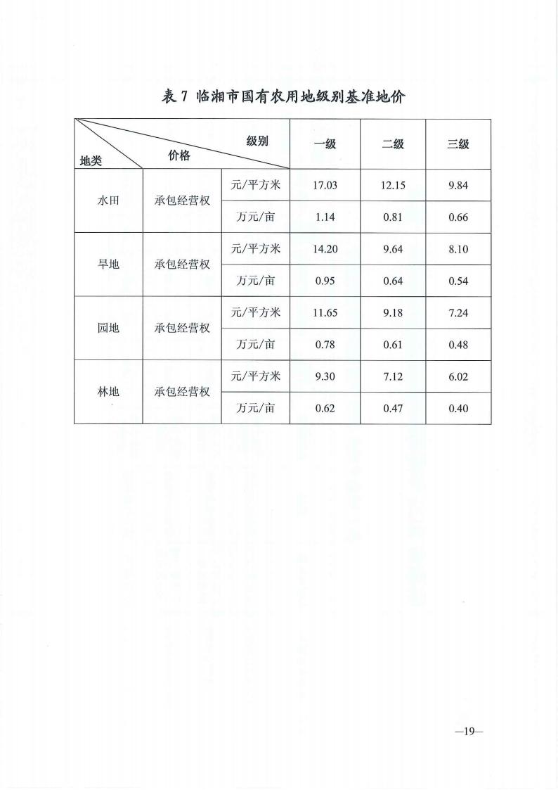
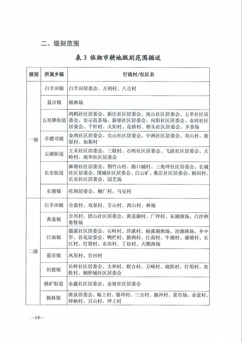
临湘市人民政府关于公布实施临湘市公示地价体系建设成果的公告
来源: 自然资源局
发布时间: 2022-11-04 11:36
浏览次数:
1