临湘市人民政府 交通运输局
政府信息公开
政府信息公开指南
政府信息公开制度
法定主动公开内容
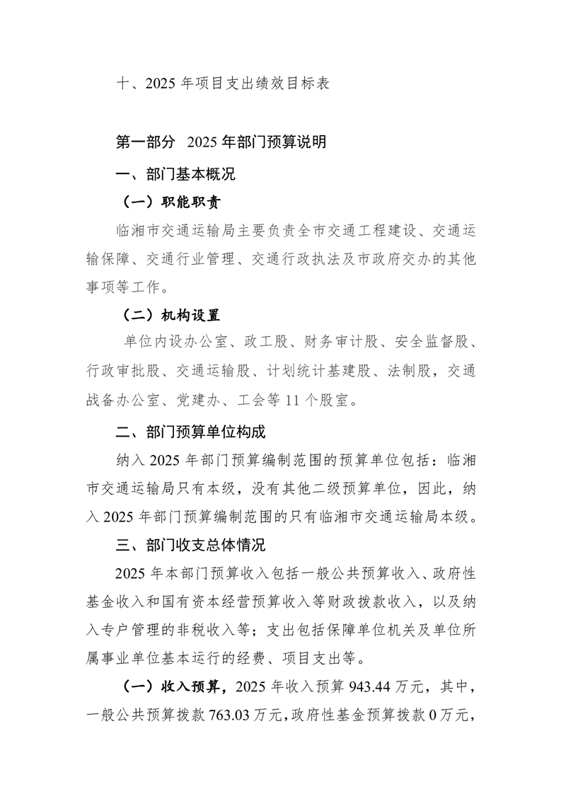
机构设置
人事信息
交通建设
政策文件
规划计划
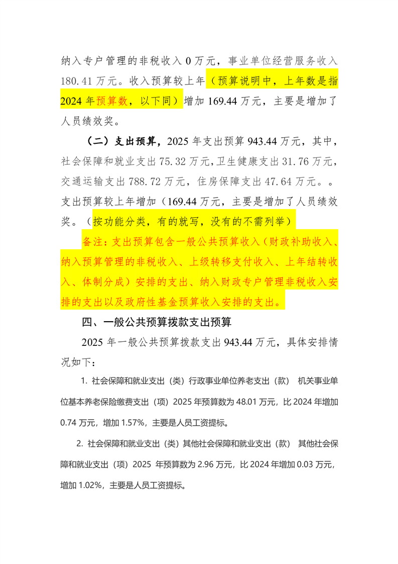
资金信息
通知公告
政府信息公开年报
依 申 请公 开
临湘市交通运输局机关部门2025年部门预算说明
来源: 临湘市交通运输局
发布时间: 2025-08-11 10:17
浏览次数:
1